说明:本研究完整版已发表于《自动化博览》2025年第2期边缘计算专辑期刊,详情可点击左下角阅读原文,阅读期刊电子版。
摘要
随着全球气候变化问题日益严峻,企业碳排放管理成为关注的焦点。传统碳核算方法存在数据采集不及时、处理效率低等问题。本文提出一种基于云边协同应用技术的企业碳核算边缘一体机,通过边缘计算与云服务的高效协同,实现对企业碳排放数据的实时采集、处理和分析,提升碳管理的效率和准确性。本研究通过理论分析与实验应用验证相结合,证明了该方案的有效性和可行性。
1. 引言
随着全球工业化和城市化进程的加速,碳排放量不断增加,导致全球气候变暖、极端天气事件频发等环境问题日益严重。为了应对气候变化,各国纷纷制定减排目标,并要求企业进行碳排放核算和管理,我国于2022年9月正式提出2030年碳达峰2060年碳中和的宏伟目标。然而,传统的年度碳核查方法存在数据采集不及时、处理效率低下等问题,难以满足现代企业对动态碳排放核算及碳资产管理的迫切需求。
近年来,云服务和边缘计算技术的快速发展为企业实时动态碳核算需求提供了新的解决方案。云边协同技术通过合理分配云计算与边缘计算的任务策略,实现碳排放方法学库模型的云端部署与企业动态实时数据的边缘侧核算与数据统计实时分析的云边协同应用。本文将云边协同技术应用于企业碳核算中,设计并实现了一种基于云边协同的企业碳核算边缘一体机,旨在提高企业碳排放管理的效率和准确性。
2. 系统架构
2.1 系统总体架构
基于云边协同应用技术的企业碳核算边缘一体机系统架构如图1所示。核心系统主要由三部分组成:企业碳核算边缘一体机(碳算盘)、云端服务器(双碳大脑平台)和用户终端。

图1 基于云边协同的企业碳核算边缘一体机系统架构图
2.2 边缘一体机
边缘一体机是企业碳核算的核心设备,通过内置的嵌入式数据采集软件,对实时采集到的企业能源消费总量数据、碳排放活动相关数据为基础数据源,匹配过程排放数据及其他排放源数据、排放因子、碳排放方法学模型等,进行统计核算,按相关标准规定核算出企业动态实时碳排放量。边缘一体机具备以下功能:
数据采集:通过嵌入式数据采集软件及一体机自带的RS485串口、RJ45网络接口,实时采集各种能源计量器具输出的能源消费量数据,采集各种信息化系统中含碳原料的消费量数据。
数据处理:利用一体机自身的边缘计算能力,对采集到的数据进行预处理、数据分类、数据标识、数据清洗后,根据行业方法学模型进行碳排放量核算,并将核算结果存储到边缘一体机本地,面向用户端展示。
核算分析:根据特定行业方法学算法模型,对碳排放核算相关的各类活动数据、排放因子等参数进行碳排放量核算,并对核算结果按综合评价指标需求进行汇总、统计与分析。
2.3 云端服务器
云端服务器负责提供企业碳管理功能相关的系统预设参数,如碳排放因子、行业碳排放方法学库、全球变暖潜势GWP、各能源品种热值等基础字典信息,接收边缘一体机上传的数据,并进行深度分析和存储。主要功能包括:
边缘赋能:预置各种边缘一体机进行碳排放量核算相关的行业方法学库、排放因子参数、能源热值等基础字典信息,动态跟踪碳交易市场波动价格并提供API接口供边缘一体机调用。
数据接收:接收边缘一体机注册授权申请、行业方法学模型请求下载、行业碳排放量基线指标同步等相关数据请求信息并响应。
数据分析:利用大数据和人工智能技术,对企业碳排放总量及强度等相关数据上报至政府监管平台的时效性、准确率、成功率、完整度等指标进行统计分析,并通过对全部边缘一体机的历史上报数据进行横向对比分析后,展示综合评分及行业或区域数据质量排名等。
设备管理:在云边协同应用技术支撑下,通过云服务器对边缘一体机进行注册授权、方法学模型下发、排放因子更新、设备状态远程管理和参数配置等一系列操作,实时动态管理边缘一体机联网状况、授权期限、软件版本信息、日志查看及远程维护等设备生命周期相关信息,方便企业用户对边缘一体机的高效率运维和管理。
2.4 用户终端
用户终端是企业用户访问碳排放管理系统的接口,通过浏览器访问碳核算边缘一体机,实时获取企业碳排放量、碳排放强度等相关业务数据,主要功能包括:
数据查看:实时查看企业组织边界碳排放量、活动数据详情、碳排放类型构成及占比分析、碳排放源清单及相应碳排放量数据。
报告查看:查看企业年度碳排放报告,用于企业年度碳核查和对外报告。
预警通知:根据预先设定的企业年度碳排放量目标、月度碳排放量计划或主管部门发放的碳排放配额,系统自动监测对比碳排放量数据,当碳排放量超过预设阈值时,自动发送预警通知。
系统设置:支持用户对边缘一体机的用户权限、碳排放目标、碳资产交易记录及碳排放设施管理等相关配置和系统管理。
3. 关键技术与方法研究
3.1 云边协同技术
云边协同技术通过将云计算与边缘计算紧密结合,合理分配云服务器与边缘一体机的计算任务清单,充分发挥边缘一体机在企业端侧对数据的实时本地处理和分析计算优势,对于时效性要求高、数据安全敏感性高的数据在企业网络内实现边缘一体机与用户端之间的数据闭环应用;同时借助云端服务器在广域网范围内可提供的运维管理便利性、深度数据分析和存储的云计算能力,保障企业碳排放核算与管理系统的稳定运行能力与系统先进性。

图2 云边协同应用技术框架
3.2 边缘数据处理方法
多维数据模式识别:为确保数据的准确性与实用性,边缘一体机预处理业务单元需要对采集到的能源流与物质(原料)流两大类数据从时间切片、工艺路径、工序识别与生产批次追踪等多维度进行数据分类与优化处理,为后续业务单元根据碳排放方法学模型进行统计分析提供精准数据支撑。
异常数据处理策略:针对生产系统对接过程中因异常而重复推送的数据,数据预处理业务单元建立智能化去重机制业务模型,自动比对识别并剔除重复数据;对于能源计量器具或能源系统转发的突变数据或无效数据进行标识并抛转至异常数据库,阻止其进入后续业务单元,避免数据污染对碳计量结果的准确性造成影响。
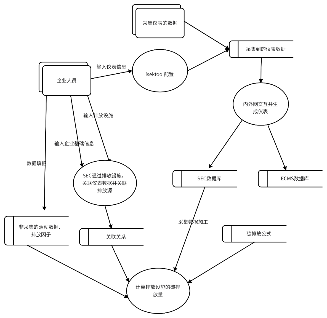
3.3 数据建模方法研究
以温室气体排放设施为最小核算单元,以碳盘查指标为数据建模对象,根据组织边界碳核算标准,梳理数据建模相关的采集数据项、计量器具、活动数据、排放因子、工艺路径、设施名称、工序单元等各项参数之间的关联关系及业务逻辑关系,对全部相关要素进行编码化定义与组合构建,定义出7段16位碳排放源指标编码,实现编码指标全局唯一性,通过编码体系可以对碳排放源进行分类分项汇总,为后续各项业务前端应用数据的汇总分析处理奠定基础。相关数据要素的梳理逻辑如图3所示:

图3 逻辑关系梳理与数据建模
3.4  数据流转边缘计算模型
边缘一体机自带的嵌入式数据采集软件完成各种能源计量器具的实时数据采集与初始数据治理后,将数据根据配置工具软件配置的指标编码存入本地实时数据库缓存。碳排放量核算表达式计算服务将根据设定的核算方法学公式对活动数据、排放因子等参数进行合规性检查,包括数据有效性、数据质量、数据时间标识、排放源类型符号(表征排放或吸收)等,对于不符合运算条件的参数变量进行报错提醒,待全部参变量符合运算条件后,碳排放计算引擎服务将启动运算,并根据每一个步骤的计算逻辑输出计算结果到下一个计算单元过程,将核算结果存入边缘一体机本地的时序数据库中。部分业务数据判断过程如图4所示。

图4 表达式计算服务数据流图
3.5  边缘一体机结构设计
边缘一体机外部结构设计为一台2U高度后出线标准机架式结构(如图5),前面板配置一块5寸触摸式液晶屏,用于显示企业碳排放量及碳排放类别占比等统计信息。内部结构采用嵌入式低功耗处理器,无风扇被动散热设计理念,通过布置于机构侧面的散热鳍片实现设备与外界的热交换,高效的散热效能和无旋转部件结构设计,在提高一体机产品使用寿命和广泛适应安装场景方面有重要意义。
产品后面板配有6个千兆独立MAC以太网接口,4个隔离RS485总线通信接口用于实时数据采集与通信;1个4G无线通信接口,可扩展Lora无线通信接口。丰富的数据采集接口可以直接与能源消耗计量器具(如电表、热表、燃气表、地磅、皮带秤等)连接,利用内置的嵌入式数据采集软件,实现实时能源消耗数据采集、解析、处理、转换、存储入库,为后续碳排放量核算与统计分析提供全面高质量的活动数据源。

 

图5 企业碳排放核算边缘一体机实物图(前后视图)
4. 综合评价指标
本文提出的基于云边协同应用技术的企业碳排放量核算方法可以实时、动态反映企业在生产过程中的能源/原料消耗与碳排放量之间的关联关系,有助于企业从宏观层面把握生产进度、设定年度碳排放量计划目标等战略规划。但仅仅有排放量指标还不足以指导企业从更多维度进行节能降碳及碳中和路径规划等实践行动。
故本次产品研究开发过程中,从以下几个方面提取相关数据要素并以数据量化方法更加直观的呈现企业生产过程中能源消耗与碳排放量、碳资产构成等方面的相互影响关系,进而可以辅助企业实现碳达峰、碳中和与低碳转型目标。
4.1 碳排放类别占比
通过对企业碳排放源及碳排放类别的梳理,分类汇总统计企业化石燃料直接碳排放、生产过程碳排放、净外购电力碳排放、净外购热力碳排放、特殊排放及固碳产品碳排放等多种排放类别,并通过柱状图、饼状图等直观方式展示碳排放类别占比。
4.2 能源碳排放占比
通过对各排放类型中由能源消耗产生的碳排放量进行汇总加和,与企业全部碳排放量进行比较,最终量化出企业能源消耗产生碳排放量占比。此指标可以衡量企业经营与生产过程中能源消费总量与产值之间的关系,并通过进一步分析直接燃烧排放和间接排放的构成比例,辅助企业探索低碳燃料或绿电替代的降碳路径。
4.3 绿电使用量占比
通过评价固定周期内(通常是1个自然年度)企业购买绿电量与总用电量之比,反映企业参与绿电交易、消纳清洁能源的意愿和积极性。
4.4 碳配额履约率
通过企业动态碳排放量与年度碳配额量之间的比较分析,可以清晰展示企业在年度生产过程中的产量进度、本年度碳排放累计量与年度碳排放量配额之间的关系,并可以适时调整生产计划或产品品类(高碳排放产品或低碳产品)的生产占比,或通过购买绿电、CCER、开展节能降碳项目等方式完成年度履约任务。
5. 结论
本文研究并开发了一种基于云边协同应用技术的企业碳核算边缘一体机,通过边缘计算与云服务的高效协同,实现了对企业碳排放数据的实时采集、处理和分析,并通过多项评价指标,综合分析并反映了企业在生产经营过程中的动态碳排放相关指标,提供丰富的数据分析功能的同时,有助于企业提高碳管理的效率和准确性。
通过在电子制造行业、建筑材料生产行业、新能源汽车铜箔加工领域及燃煤电厂领域的试点示范项目应用,该系统在碳排放活动数据采集和处理效率上显著提高,企业面对第三方碳核查及企业碳管理能力提升方面效果明显。未来,我们将进一步优化系统性能,扩大应用范围,积累更多实践数据和案例,为企业碳管理提供更加全面的解决方案。